my projects.
ASCON128 encryption algorithm in SystemVerilog
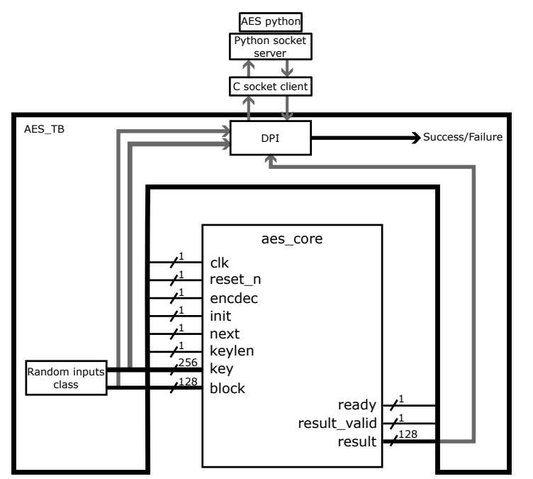
A project focused on implementing the ASCON128 encryption algorithm using SystemVerilog.
Cryptography
Digital Design
FPGA
SystemVerilog
HeartPix
HeartPix is an innovative portable system that combines flexible ECG electrodes and an OLED matrix driven by a microcontroller for real-time heart rate detection and display.
ECG
microcontroller
pcb-design
signal-processing
stm32
DVWA
The exploitation of vulnerabilities on the DVWA (Damn Vulnerable Web Application) web application
CSRF
MySQL
PHP
Pentesting
SQL Injection
Web Security
XSS



